Oncotarget DOT1L inhibition is lethal for multiple myeloma due to perturbation

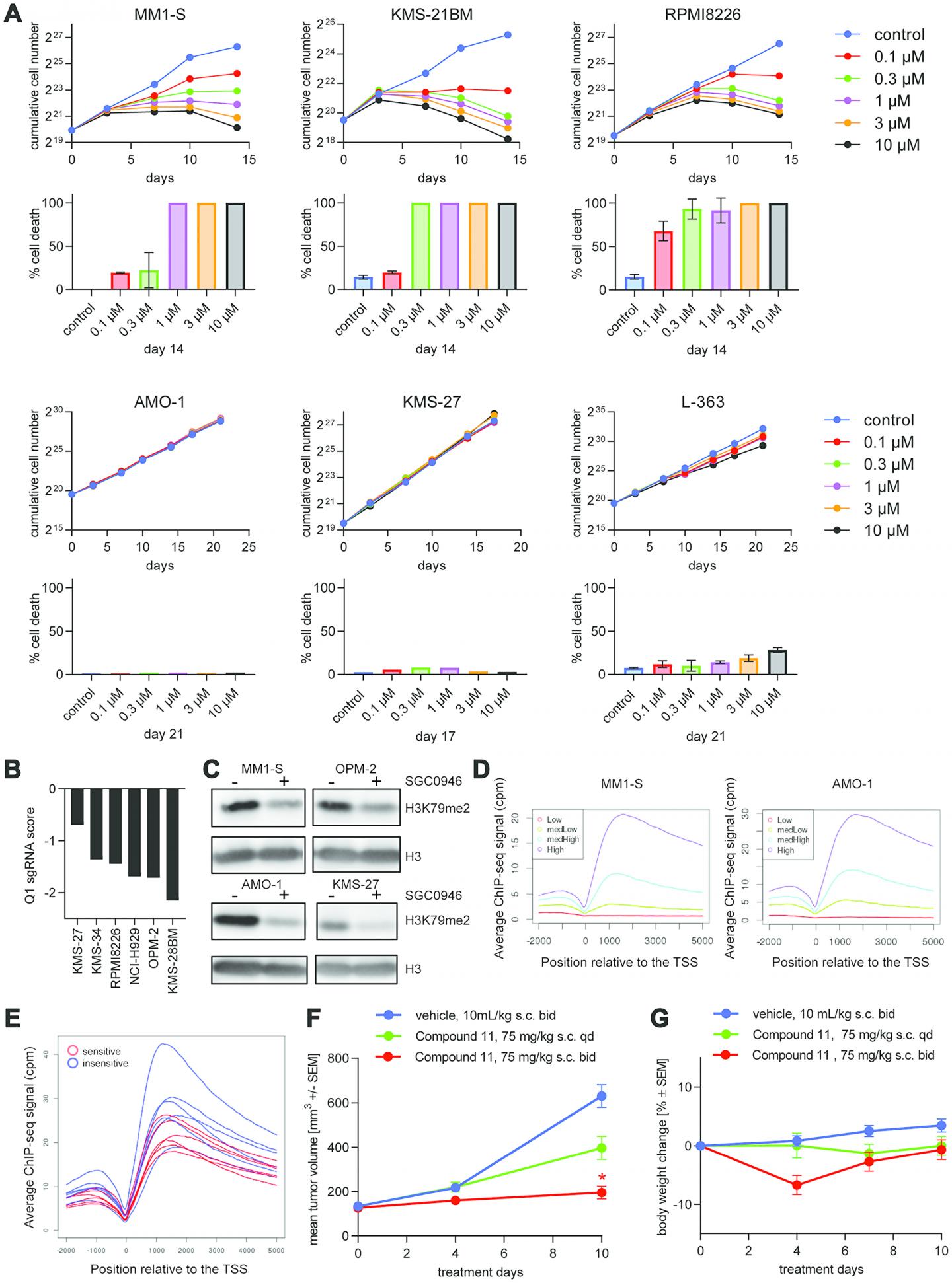
image: DOT1L inhibition is lethal for a subset of MM cell lines. (A) Effect of SGC0946 at different concentrations on the growth and viability of 3 sensitive (upper two rows) and 3 insensitive cell lines (lower two rows) over the course of 14-21 days. The theoretical cumulative number of cells, determined with a Casy TT cell counter, and taking into account dilution factors when passaging the cells, is plotted in the first and third row. Cell numbers may include a fraction of dead or dying cells. Trypan Blue dye exclusion was used to reliably quantify % dead cells at endpoint, which is shown below the respective cumulative cell number plots. (B) Bar plot representing the effect of DOT1L knockout on viability of MM cell lines after 14 days in context of a whole-genome CRISPR screen. Log2 ratios of sgRNA representation at day 14 compared to the initial library are depicted on the y-axis. First quartile (Q1) values for each cell line were used to summarize the effect of the 10 sgRNAs targeting DOT1L. (C) Assessment of global H3K79me2 by western blot in MM1-S, OPM-2 (sensitive cell lines), AMO-1 and KMS-27 (insensitive cell lines). (D) H3K79me2 ChIP-seq profiles relative to the TSS for different sets of genes grouped according to their mRNA expression level quantified as counts per million (cpm). (E) Averaged ChIP-seq signal of H3K79me2 for 12 MM cell lines related to the TSS (in blue insensitive cells, in red sensitive cells). (F) Effect of the DOT1L inhibitor Compound 11 on tumor volume in a MM1-S mouse xenograft model. Female NOD-SCID mice bearing MM1-S-luc subcutaneous xenografts were treated with Compound 11 or vehicle control s. c. at indicated dose-schedules. Values are mean ± SEM, n = 8 mice per group. *P-value < 0.05 vs vehicle using Kruskal-Wallis test (Dunn's post hoc analysis); s. c.: subcutaneous. (G) Body weights for in vivo experiment shown in (F).

Image: 
Correspondence to - Ralph Tiedt - ralph.tiedt@novartis.com

Oncotarget Volume 11, Issue 11 reported that in order to understand the molecular mechanism of the dependency in MM, the research team examined gene expression changes upon DOT1L inhibition in sensitive and insensitive cell lines and discovered that genes belonging to the endoplasmic reticulum stress pathway and protein synthesis machinery were specifically suppressed in sensitive cells.

Whole-genome CRISPR screens in the presence or absence of a DOT1L inhibitor revealed that concomitant targeting of the H3K4me3 methyltransferase SETD1B increases the effect of DOT1L inhibition.

Dr. Ralph Tiedt from Novartis Institutes for BioMedical Research (NIBR) Oncology, Basel, Switzerland said, "MM is an aggressive hematologic cancer characterized by the monoclonal expansion of plasma cells secreting high amounts of immunoglobulins."

"MM is an aggressive hematologic cancer characterized by the monoclonal expansion of plasma cells secreting high amounts of immunoglobulins."

- Dr. Ralph Tiedt, Novartis Institutes for BioMedical Research (NIBR) Oncology

The sensitivity of MM cells to proteasome inhibitors is thought to be due to perturbation of the hyperactive UPR, which may offer some degree of selectivity versus non-cancerous cells.

Through pharmacologic and genetic approaches, we found that inhibition of DOT1L, an H3K79 methyltransferase, profoundly reduces the viability of a subset of MM cell lines in vitro and inhibits the growth of established MM xenografts in mice.

CRISPR screens further revealed that targeting the histone methyltransferase SETD1B concomitantly with DOT1L further enhances this effect on the UPR and increases and accelerates MM cell death.

The Tiedt Research Team concluded in their Oncotarget Research Paper, "our discovery indicates a novel opportunity for DOT1L inhibitors in cancer treatment. Concomitant targeting of SETD1B enhances phenotypic and transcriptional effects of DOT1L inhibition in sensitive MM cell lines, which may be an additional therapeutic angle. To our knowledge, no selective SETD1B inhibitors have been described yet, and our data questions whether its methyltransferase activity is critical in the MM context. Additional work is needed to address this question and guide drug discovery."

Sign up for free Altmetric alerts about this article

DOI - https://doi.org/10.18632/oncotarget.27493

Full text - http://www.oncotarget.com/index.php?journal=oncotarget&page=article&op=view&path[]=27493&path[]=90094

Correspondence to - Ralph Tiedt - ralph.tiedt@novartis.com

Journal

Oncotarget

DOI

10.18632/oncotarget.27493

Credit: 
Impact Journals LLC