NOTCH1 signaling in oral squamous cell carcinoma via a TEL2/SERPINE1 axis

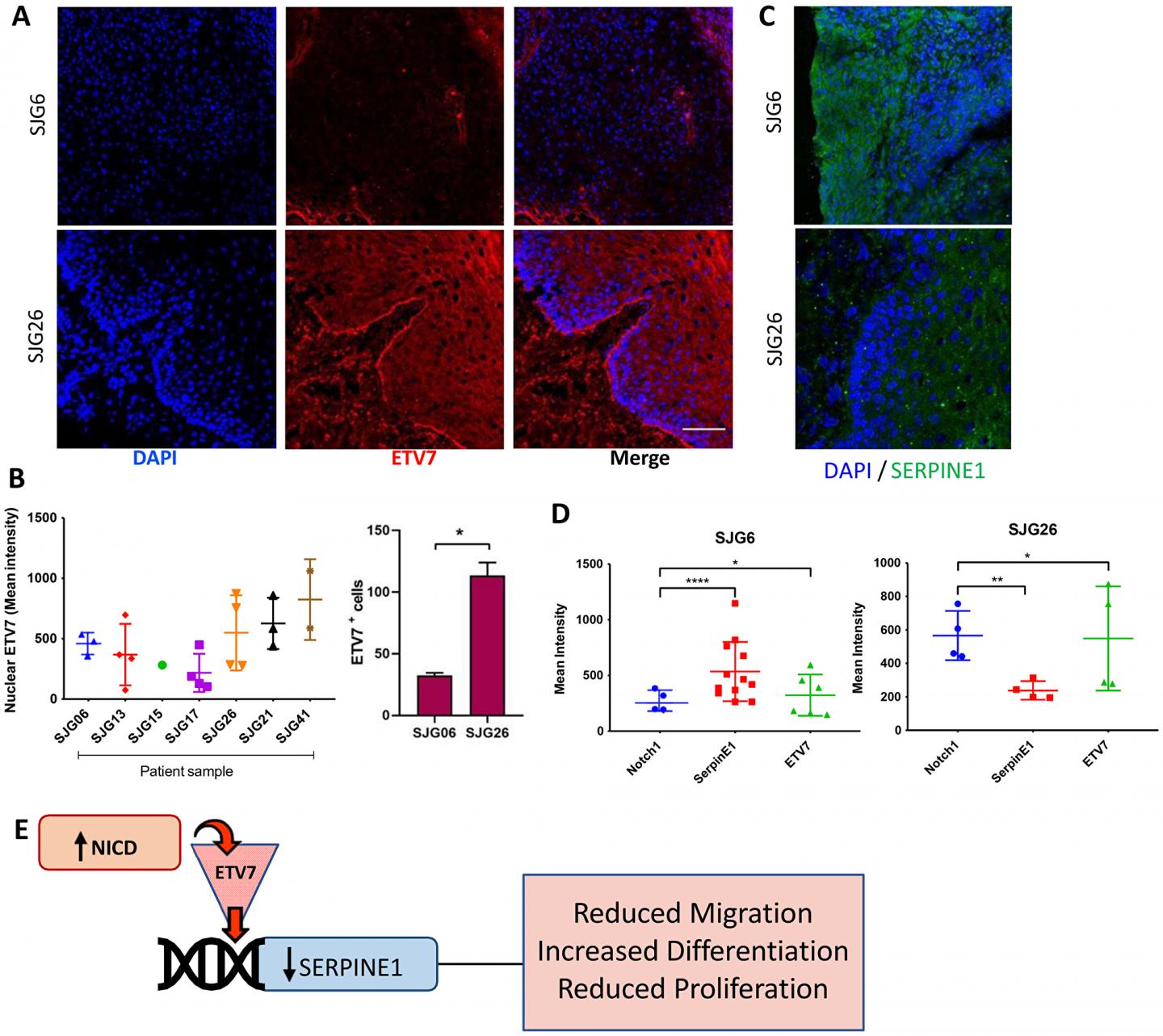
image: Inverse relationship between ETV7 and SERPINE1 in OSCC. (A) Representative immunostaining for ETV7 (red) in SJG26 and SJG6 tumour biopsies with DAPI counterstain (blue). Scale bar: 200 μm. (B) Quantification of mean nuclear ETV7 staining in OSCC tumour biopsies. Note lower % ETV7 positive cells in NOTCH1 mutant tumour (SJG6) compared to NOTCH1 wild type (SJG26). Multiple t-test, *p

Image: 
Correspondence to - Fiona M. Watt - Fiona.watt@kcl.ac.uk

The cover for issue 63 of Oncotarget features Figure 6, "Inverse relationship between ETV7 and SERPINE1 in OSCC," by Salameti, et al.

In this study, the research team investigated NOTCH1 mutations in keratinocyte lines derived from OSCC biopsies that had been subjected to whole exome sequencing.

One line, SJG6, was found to have truncating mutations in both NOTCH1 alleles, resulting in loss of NOTCH1 expression.

Overexpression of the NOTCH1 intracellular domain in SJG6 cells promoted cell adhesion and differentiation, while suppressing proliferation, migration and clonal growth, consistent with the previously reported tumour suppressive function of NOTCH1 in OSCC.

Dr. Fiona M. Watt from the Centre for Stem Cells and Regenerative Medicine, King's College London, Tower Wing, Guy's Hospital, London, UK said "Notch1 is a heterodimeric and multifunctional transmembrane receptor that regulates key cellular processes, including cell fate determination, maintenance of stem cells, cell survival, proliferation and apoptosis."

Notch1 is a heterodimeric and multifunctional transmembrane receptor that regulates key cellular processes, including cell fate determination, maintenance of stem cells, cell survival, proliferation and apoptosis.

The majority of NOTCH1 mutations occur in the EGF-like ligand binding domain of the NECD, and prevent ligand binding and downstream signaling.

The detection of NOTCH1 mutations in dysplastic regions, and reduced expression of NOTCH1 in pre-neoplastic and cancerous skin lesions, suggests its potential gate-keeper properties.

Some studies have implicated Notch1 signaling in angiogenesis and therapy resistance in HNSCC, while in vitro studies have pointed to the role of NOTCH1 in promoting keratinocyte differentiation.

The Watt Research Team concluded that their study indicates that the tumour suppressive role of NOTCH1 in OSCC is manifested, at least in part, by ETV7-mediated suppression of SERPINE1.

Credit: 
Impact Journals LLC