New genetic markers of glucosinolates in rapeseed may help improve oil composition

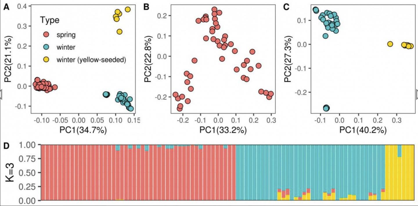
image: Population structure of Russian rapeseed lines. Population structure assessed using principal component analysis for the whole cohort (A), spring (B), and winter (C) types separately. Red dots correspond to spring rapeseed accessions. Blue dots correspond to winter rapeseed accessions. Yellow dots correspond to yellow-seeded winter rapeseed accessions. (D) Population clustering of rapeseed lines based on the admixture component of each accession, the bar colors correspond to the dot colors in panel A.

Image: 
Rim Gubaev et al./Genes

A group of scientists from Skoltech and Pustovoit All-Russian Research Institute of Oil Crops in Krasnodar performed genetic analysis of the Russian rapeseed collection. The scientists described the genetic diversity of Russian rapeseed lines and discovered new candidate genes that are potentially involved in controlling the content of glucosinolates, toxic secondary metabolites in rapeseed oil. Their findings can be used by crop breeders to improve the rapeseed oil composition. The research was published in the Genes journal.

Rapeseed is the world's second-largest oilseed crop after soybeans. Glucosinolates are secondary metabolites of rapeseed and related cruciferous plants. The content of these glucose-derived sulfur-containing organic substances strongly influences oil quality: if present in large amounts, glucosinolates spoil the taste of rapeseed oil and affect the quality of rapeseed meal, compelling crop breeders to look for ways of reducing their content.

The scientists performed genome-wide genotyping of 90 rapeseed lines and compared the results with the glucosinolate content data for these lines collected over 3 growing seasons. This helped identify both the genetic markers of glucosinolate content in oil and the linked candidate genes potentially involved in regulating the biosynthesis of glucosinolates. Once verified on an independent set of plants, the markers can be readily used for breeding new varieties and hybrids with low glucosinolate content.

"Our research aims to foster marker-assisted crop breeding in Russia by using genetic markers to control the characteristics relevant to cross-breeding processes and progeny analysis. This approach can make the breeding of new varieties much faster. Measuring glucosinolates content is an arduous task that can be made much easier by using the markers we have identified", says Rim Gubaev, the first author of the paper and a PhD student at Skoltech.

Credit: 
Skolkovo Institute of Science and Technology (Skoltech)