Development of a new method for decoding viral genes

image: This diagram illustrates the procedure of AHA labeling experiments for BONCAT-based MS-analyses (n = 2).

Image: 
©Yasushi KAWAGUCHI

Comprehensive identification of viral proteins encoded by viral genes is required to understand the pathophysiology of viral infections. A research team led by Professor Yasushi Kawaguchi of the Institute of Medical Science, the University of Tokyo, conducted mass spectrometry specialized for novel synthetic proteins of viruses, and developed a new decoding method for viral genes that can easily and quickly obtain even non-canonical genetic information.

Using this new decoding method, they identified nine novel proteins encoded by herpes simplex virus type 1(HSV-1) (*1) and found that one of them, piUL49, is a pathogenic factor that specifically controls the onset of herpes encephalitis (*2).

These results were published in Nature Communications on September 29, 2020.

Protein piUL49 is involved in brain-specific viral proliferation and the onset mechanism of viral encephalitis

It is difficult to decipher the whole picture of diverse and complex genetic information hidden in the viral genome with conventional technology, and the development of a new method has been required for decoding viral genes, especially those encoding non-canonical translational elements.

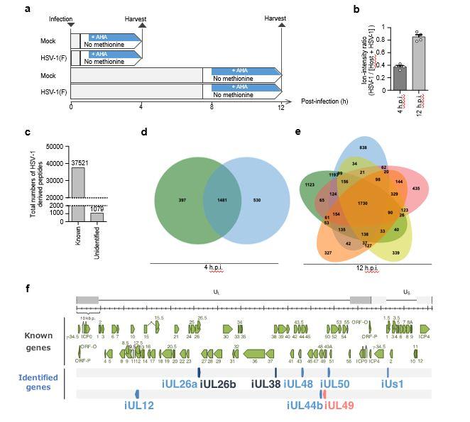
Many viruses are known to shut-off new synthesis of host proteins. Focusing on this property, the research team purified newly synthesized proteins by the BONCAT method (*3) and performed high-sensitivity mass spectrometry.

They found that most of the peptides obtained were derived from HSV-1, including peptides from viral proteins encoded by nine novel HSV-1 genes. All the newly identified HSV-1 genes encode non-canonical translational products.

They named one of these novel viral proteins piUL49. Using analysis of a mouse model of HSV-1 infection, they clarified that piUL49 is involved in brain-specific viral proliferation and the onset mechanism of viral encephalitis. For details of the research, please see the paper.

Expected to lead to the development of new treatments for HSV encephalitis

The entire base sequence of the HSV-1 genome was determined about 20 years ago, and it is thought that the decoding of the viral genes encoding canonical translational elements has already been completed. However, information on the decoding of viral genes encoding non-canonical translational elements has been limited.

It is of great academic significance to discover nearly 10 new HSV genes and to clarify that one of them encodes piUL49, which is involved in the development of viral encephalitis.

Professor Kawaguchi, the lead scientist of this research, stressed the importance of their finding as follows. "Elucidation of the onset mechanism of encephalitis through piUL49 will greatly contribute to the understanding of the high central nervous system orientation of HSV-1. We hope that the results will lead to the development of new treatments for HSV-1 encephalitis.

Credit: 
The Institute of Medical Science, The University of Tokyo